您的瀏覽器不支援JavaScript功能,若本網站功能無法正常使用,請開啟瀏覽器JavaScript狀態

員林市青年住宅Q&A

  • 要成家

  • 最新更新時間:2026.04.01

建物相關

一、員林青年住宅基地在哪?

答:員林青宅基地坐落員林市三條里條和街一巷旁,鄰近彰南運動中心、員林晴雨籃球場、員林農工、員農黃昏市場等。

二、員林青年住宅和社會住宅差異?

答:彰化縣青年住宅與社會住宅最大差異在於青年住宅採取「只售不租」方式辦理,並以低於查估市價、高於興辦成本做出售。

三、員林青宅房型、戶數及停車位?

答:員林青宅為現代華廈,地上8層,地下1層。房型有2房型(約28.75坪,2房2廳1衛)28戶、1房型(約12.85坪,1房1廳1衛)14戶,以上坪數含公設(公設比約35%),合計42戶。

汽車停車位規劃於地下室,共計21席(坡道平面式,非機械式),機車停車位規劃於平面戶外空間,共計71格。

出售資訊相關

一、員林青宅何時開始申請?

答:員林青宅於115年3月25日至115年4月23日開放申請。(申請方式:紙本親送或郵寄、線上數位便民櫃台 https://edesk.chcg.gov.tw/)

二、哪裡可以看到承購相關公告?

答:相關資訊於彰化縣政府青年發展處官網 (https://youth.chcg.gov.tw/)查詢。

資格審核相關

一、員林青年住宅申請資格?

答:依據彰化縣青年住宅興辦管理自治條例第3條規定:

1. 年滿20歲至未滿45歲之中華民國國民。

2. 設籍彰化縣並累計3年。

3. 家庭成員均無自有住宅。

4. 家庭成員所有土地之公告現值總額不超過新臺幣1000萬元。

二、申請人設籍彰化縣累計3年定義?

答:依據彰化縣青年住宅興辦管理自治條例第3條規定:設籍期限之計算,以申請日為計算基準。

審核設籍採累計方式統計,例如:張某曾在彰化設籍2年後,遷戶口於台中3年,於申請日前搬回彰化滿1年,即符合累計滿3年申請條件。

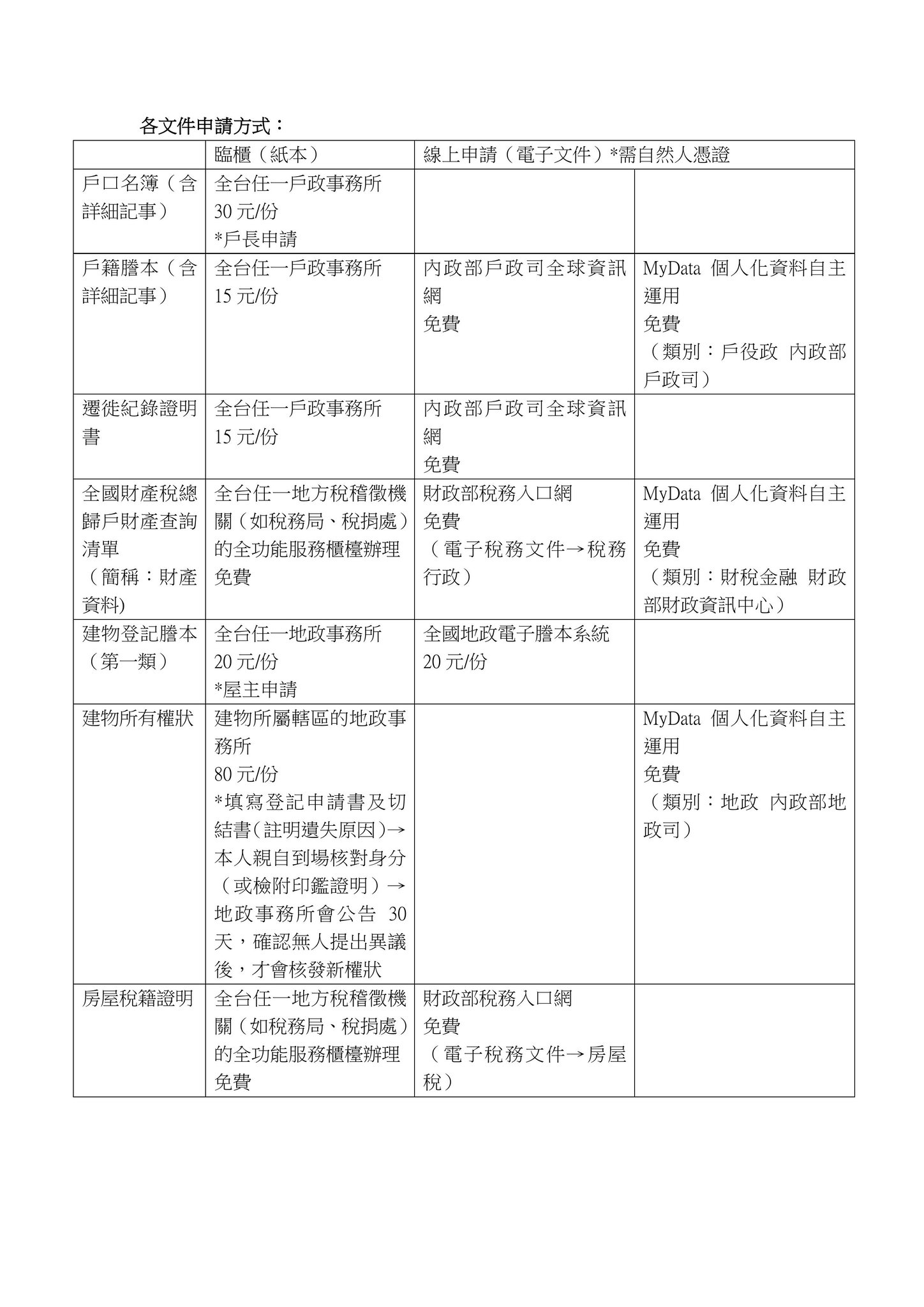
三、申請人要申請承購員林青年住宅必須檢附那些資料?

答:依據彰化縣青年住宅出售及管理辦法規定,申請人必須於公告申請期間內提出申請,並提供申請日前一個月內以下之資料:

1. 家庭成員戶口名簿(含詳細記事)或戶籍謄本資料(含詳細記事)。

2. 遷徙紀錄證明書。

3. 家庭成員全國財產稅總歸戶財產查詢清單。

四、申請資格家庭成員是指哪些人?是否包含同戶籍父母及兄弟姊妹?

答:依據彰化縣青年住宅興辦管理自治條例第3條規定:家庭成員包含申請人、申請人之配偶、申請人戶籍內之直系血親卑親屬及其配偶,不包含同戶籍內父母及兄弟姊妹。

五、申請人及家庭成員名下沒有土地、房子,是否需要檢附財產資料?

答:家庭成員名下沒有財產仍需檢附財產資料,在申請人送件完成後會根據申請人所檢附家庭成員之全國財產稅總歸戶財產查詢清單所記載土地、房屋項目來做審核。

六、家庭成員均無自有住宅之定義?

答:依據彰化縣青年住宅出售及管理辦法第5條規定,分為下列情形:

1. 申請人、配偶及其戶籍內家庭成員均無自有住宅。

2. 家庭成員個別持有面積達未滿40平方公尺之共有住宅者,或家庭成員個別持有之共有住宅為同一住宅,其個別持分合計為全部或換算面積合計未達40平方公尺以上者,均可視為無自有住宅。(前項共有住宅為公同共有者,應依潛在應有部分計算面積)

七、申請人提供全國財產稅總歸戶財產查詢清單如有非住家使用之房屋情形,是否納入計算?

答:財產資料上記載房屋不超過申請資格(家庭成員個別持有面積未達四十平方公尺之共有住宅者,或家庭成員個別持有之共有住宅為同一住宅,其個別持分合計為全部或換算面積合計未達四十平方公尺以上者)時,以財產資料做計算,如該項合計超過者,申請人需檢附建物謄本或建物所有權狀或房屋稅籍證明,進一步確認為非住家使用之房屋。

八、申請人設籍員林市是否優先承購?

答:依據彰化縣青年住宅興辦管理自治條例第5條規定:總戶數之百分之十五優先保留予設籍其所在興辦之鄉(鎮、市)及鄰近鄉(鎮、市)之青年申請承購。員林青年住宅總戶數42戶,百分之十五約為7戶可優先承購。(員林、大村、永靖設籍)

抽籤相關

一、何時進行抽籤?抽籤流程如何進行?

答:本府將於資格審查後,公告符合資格名單及抽籤時間。根據彰化縣政府員林青年住宅出售作業須知規定,經審查符合資格之承購人,依下列方式分組並辦理公開抽籤:

1. 優先保留戶:由符合優先保留戶資格之名單抽出正取七人。

2. 一般戶:包含未符合優先保留戶資格及未中籤之優先保留戶,由該名單中抽出正取三十五人。

3. 正取序號:由優先保留戶正取七人及一般戶正取三十五人,共計四十二人,合併抽取選屋序號(選屋序號即選車位序號)。

4. 備取序號:由未中籤之名單中,抽取八十四人備取序號,依序遞補。

二、符合資格之承購人如因故未能出席抽籤,是否能委託代理?

答:根據彰化縣政府員林青年住宅出售作業須知規定:經查核符合資格之承購人,得委託代理人並出具印鑑證明、親自簽名及蓋用印鑑章之委託書,委託代理人據以辦理抽籤、選屋、簽約、產權移轉及點交作業事宜,且應以承購人名義為之,並蓋用承購人印鑑。

其他情況

一、同戶籍之兄弟姊妹皆符合申請條件,是否能同時申請?

答:依據彰化縣青年住宅興辦管理自治條例第3條規定,同一戶籍(即同一戶號)僅能承購一戶,並以一人提出申請為限。

二、關於設籍員林、大村、永靖在地人有優先承購的7戶名額,是否設籍年限?

答:根據彰化縣青年住宅興辦管理自治條例第3條、第5條及彰化縣政府員林青年住宅出售作業須知並無特別規定。

三、關於身心障礙是否有優先保留戶資格?

答:根據彰化縣青年住宅興辦管理自治條例第5條規定,員林青宅總戶數應保留百分之十五,提供設籍於本縣員林市、大村鄉及永靖鄉符合資格青年優先承購並無身心障礙名額。



示意圖片



文件下載

分享